关于微生物对红茶风味影响的研究
2025-11-14
2528
来源:食品风味化学与感官分析公众号
简 介

1.题目
关于微生物对红茶风味影响的研究
2.期刊
Food Chemistry:X
3.单位
四川农业大学
4.作者
Siyu Liao , Hongting Mo , Yixuan Gao , Tunyaluk Bouphun , Wei Xu , Ling Lin
5.内容概要
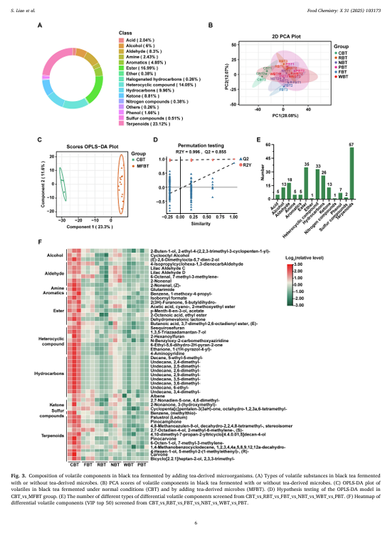
本研究中,从红茶加工样本中分离出的微生物被添加到红茶发酵过程中,并对添加单一茶源微生物发酵的红茶的挥发性成分和化学特性进行了研究。简而言之,共分离出 14 株酵母和 33 株细菌,其中 5 株被选用于红茶发酵。在发酵过程中添加茶源微生物增加了红茶中水提取物、咖啡因和茶褐素的含量,同时降低了可溶性糖、没食子酸和酯型儿茶素的含量,其中汉逊酵母 RL-B 和枯草芽孢杆菌 Nl 发酵的红茶品质更佳。此外,茶源微生物发酵改变了挥发性化合物的组成,主要醇类、酯类、萜类和烃类的含量。它减少了具有甜味和花香风味的挥发性物质的含量,同时通过调节单萜生物合成途径增强了具有坚果味和果香的绿色香气物质的含量。这些发现为微生物影响红茶品质形成的机制提供了新的见解。
6.文章原文















点击链接下载《公众号自荐推荐文章登记表》论文登记表.doc
欢迎点击关注,并推荐转发。🌹🌹🌹
微信公众号
投诉邮箱
监督电话