不同灭菌方法(包括微波处理)对枸杞酿造酒风味形成的影响
2026-01-14
5140
来源:食品风味化学与感官分析公众号
简 介

1.题目
不同灭菌方法(包括微波处理)对枸杞酿造酒风味形成的影响
2.期刊
LWT
3.单位
吉首大学
4.作者
Weihua Gong, Zhuoyu Huang, Xiaoyan Jiang, Guochang Sun, Qingzhong Mao, Zhifang Yu, Mengsha Hu, Guangfa Xie, Qi Peng
5.内容概要
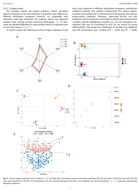
在饮料行业中,优化风味的保持能力对于品牌差异化和消费者忠诚度的持久维持至关重要。此外,独特的且稳定的风味能够塑造出独特的品牌标识,从而使其与竞争对手区分开来。目前,在酒精饮料风味保存方面,关于微波杀菌与传统方法的直接对比证据明显缺乏。在此,我们使用经过训练的感官小组、电子舌、电子鼻以及 HS-SPME-GC-MS 技术,对煮沸、巴氏杀菌和微波处理对酿造枸杞酒风味的影响进行了直接对比实验。我们假设,与传统的热处理方法相比,微波杀菌能最大程度地减少关键香气化合物的流失。煮沸导致挥发性物质的流失量最大(16.40%),其次是巴氏杀菌(7.95%)。VIP 分析在电子舌和电子鼻中都识别出了与风味相关的关键传感器。感官评估表明,煮沸增强了酸味和辛辣味,而微波处理则保留了花香和果香的香气。这些结果表明,在实验室条件下,微波杀菌在保持枸杞酒中理想的风味化合物方面具有良好的应用前景。样本量是通过针对主要指标的效能分析而预先确定的(效能大于 0.80)。
6.文章原文
















点击链接下载《公众号自荐推荐文章登记表》论文登记表.doc
欢迎点击关注,并推荐转发。🌹🌹🌹
微信公众号
投诉邮箱
监督电话