云南金满地加工咖啡中特色风味物质的形成机制及其主要酵母种类
2026-01-26
5502
来源:食品风味化学与感官分析公众号
简 介

1.题目
云南金满地加工咖啡中特色风味物质的形成机制及其主要酵母种类
2.期刊
LWT
3.单位
云南农业大学
4.作者
Kaihua Lu, Tong Zhu, Ya He, Qinming Liu, Beining Liu, Yongxiu Zhou, Hong Li, Yongjin Hu
5.内容概要
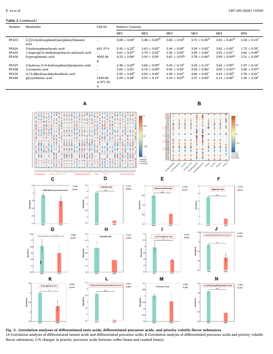
在咖啡制作过程中使用酵母作为发酵剂已成为一个备受关注的研究课题,尤其是因为其能够提升感官特性并改善风味,尤其是在利用内源性酵母的情况下。本研究采用 Illumina 测序、HS-SMPE-GC-MS 和 LC-MS/MS 方法,分析了云南咖啡在“黄金里程加工”(GMP)过程中微生物和风味物质的变化。结果表明,在 GMP 过程中主导的酵母种类包括威克汉莫西斯酵母、希福皮希酵母、德巴里莫西酵母、梅耶罗兹酵母、汉纳拉酵母、皮希酵母和汉森亚斯普拉酵母。此外,通过 ROVA 分析和感官特性鉴定,所确定的挥发性风味标志物为 2,3-戊二酮、1-戊烯-3-酮、对甲基苯酚、邻甲氧基苯酚、2,3-二甲基吡嗪、吡嗪和吡啶。多元统计和相关性分析表明,主导的酵母属与八种风味前体酸(FPAs)(包括福基诺酸、γ-亚麻酸、乳糖酸和 D-吡咯赖氨酸)之间存在显著的正相关关系。此外,研究已证实优势酵母菌种的存在会对鸡肉的感官特性产生积极影响,而丁烯酸代谢和三羧酸循环途径则是形成风味时起关键作用的前体酸通路。
6.文章原文











点击链接下载《公众号自荐推荐文章登记表》论文登记表.doc
欢迎点击关注,并推荐转发。🌹🌹🌹
微信公众号
投诉邮箱
监督电话